
06.Sep.2023
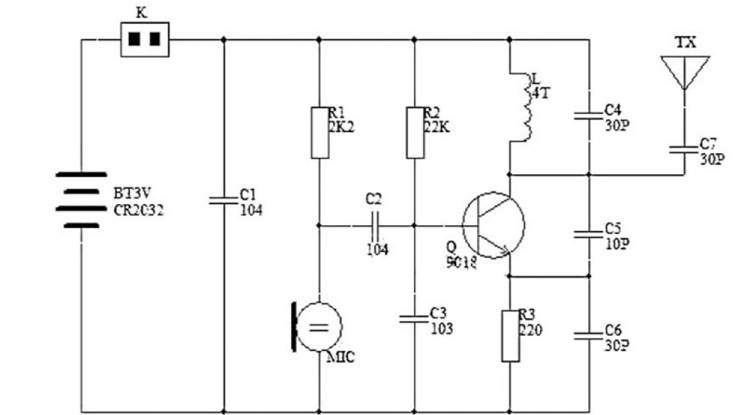
If you are interested in soldering and want to improve your electronics skills, here is a great opportunity for you! DIY FM Radio Kit with Microphone offers both a fun and educational experience.

Features:
Wide Frequency Range: The trans frequency of this radio kit can be adjusted between 88-108 MHz, so you can create your own custom radio station.
Easy Tuning: It is easy to avoid local radio frequency by adjusting the inductance L. Enjoy customization by creating your own radio station.

Great For Learning: This DIY radio kit provides an excellent opportunity to improve your electronic welding skills. Increases your practice during the soldering process and reinforces your basic electronics knowledge.
Voice Recording with Microphone: You can make your own voice recordings thanks to the built-in microphone. Create your own radio shows and share them with your friends.
Compact Design: It is easy to carry thanks to its mini size and is a great option for your hobby projects.

This DIY FM Radio Kit is ideal even for beginners. It offers a great way to increase your knowledge of electronic welding and create your own radio station. Try this kit to have fun while educating yourself and open the doors to the world of electronics.

0.96 Inch OLED Display with NodeMCU ESP8266 Development Board
NodeMCU ESP8266 & 0.96 OLED Display - Ideal development board for IoT projects.
13.10.2023

ESP32 0.96 Inch Blue OLED Digital Display Bluetooth WIFI Kit
ESP32 kit for smart IoT developments: WiFi, Bluetooth, OLED. Arduino compatible. Fast, cost-effective IoT developments
16.10.2023

Comparing Smart Tags
Smart tag products, features and product comparisons
11.04.2023

Overview of Flexible LED matrix Displays
What is flexible led display?
12.04.2023

ESP32-C3 DIY Super Mini Electronic Development Board
Speed up your IoT projects with the ESP32-C3 DIY SuperMini Development Board. Compact, powerful and low power consumption
06.11.2023

ESP32-S2 and ESP32 S2 Mini V1.0.0 Development Board
ESP32-S2 is a powerful microcontroller chip developed by Espressif Systems; low power consumption, ideal for Wi-Fi supported IoT projects. Flexible and compact solutions with ESP32 S2 Mini V1.0.0 board.
16.11.2023

CC308 Wireless Anti-Spy RF Signal Detector Review
CC308 Anti-Spy detector that reveals hidden threats! Detects wireless signals, hidden cameras and spy devices. The ideal solution for your security
18.12.2023

T800 Ultra Watch Smartwatch Ultra Series 8
T800 Ultra Watch Smartwatch Ultra Series 8 , product review
24.04.2023

LAN Ethernet 2 Way Relay Control Module - Delay Switch and TCP/UDP Controller
LAN Ethernet 2-way relay control module, industrial chip, microcontroller, remote control, TCP/UDP controller, WEB server, reliable Ethernet control.
30.01.2024

NORVI ESP32 Based Human Machine Interface: Review
NORVI ESP32, a human machine interface, is an ideal solution for industrial control, powered by LVGL support
10.02.2024

ESP32 Lite V1.0.0 Rev1 Review
A development board specifically designed for use in IoT projects
31.05.2023

Lenovo LP5 Wireless Bluetooth Headset
Lenovo LP5 wireless Bluetooth headset: Active noise cancellation, Hifi sound quality and waterproof design. Easy operation with touch controls. Discover now!
11.02.2024

What is Wifi Smart Plug?
Smart home devices, smart sockets, energy monitoring and savings
01.06.2023

GSM and WiFi Connected Industrial Controller for Industrial Environments
ESP32-WROOM32 based GSM and WiFi connected controller for industrial environments. Ideal for IoT gateways, data transmission and MQTT gateway applications.
16.02.2024

WeMos D1 WiFi Arduino Uno ESP8266 Control Board ESP-12E
WeMos D1 WiFi Arduino Uno ESP8266 Control Board ESP-12E is the perfect control board for IoT projects. Offering features such as Wi-Fi integration, wide pin structure and low power consumption, this board can be programmed with Arduino IDE and provides wireless control of various electronic components. The WeMos D1 is an option that stands out for its flexibility, reliability and cost-effectiveness.
05.06.2023

Arduino Pro Mini Review
Arduino Pro Mini 3.3V - 8 MHz - Atmega328 is a small-sized microcontroller board with low power consumption. It features 14 digital GPIO pins, 8 analog input pins, and operates at a 3.3V logic level. Ideal for projects requiring compactness and low power requirements, the Pro Mini requires an external USB-TTL converter for programming.
06.06.2023

M11-B Series: Programmable IoT Node Based on ESP32-WROOM32
M11-B Series ESP32-WROOM32 based programmable IoT node; Can be used as gateway and standalone sensor node with GSM/LTE, NB-IoT, LoRa, Zigbee communication options
21.02.2024

Arduino GIGA R1 WiFi
Arduino Giga R1 is a powerful microcontroller board designed for ambitious makers. It allows anyone with big ideas on a low budget to step into the world of technology. Equipped with STM32H747XI dual-core Cortex-M7+M4 microcontroller, Giga R1 offers wireless communication with WiFi and Bluetooth.
09.06.2023

GY-NEO6MV2 GPS Module Review
In this article, you can find detailed information on the features, operating voltage, connection and use of the GY-NEO6MV2 module with Arduino. In addition, topics such as NMEA format and parsing of GPS data are also covered. This article is a comprehensive resource that will allow you to gain a full understanding of the GY-NEO6MV2 GPS module.
10.06.2023

76-108MHz FM Stereo Radio DIY Kit
76-108MHz FM Stereo Radio DIY Kit, a great option to make your own FM radio. Drawing attention with its simple structure and ease of use, this DIY kit offers high sound quality thanks to its built-in digital automatic gain control circuit. It supports the 76-108MHz frequency band and is ideal for education, hobby projects and student work. You can buy it from a trusted seller on AliExpress.
12.06.2023

HONEYTEK Inductance Meter A 623
The A 623 Coil Meter is a high quality measuring instrument. It offers a user-friendly interface and wide measuring range to accurately measure the inductance of coils. With its portable design and 9V battery power, it provides the best performance in your electronic projects. It is the ideal choice for coils used in radio frequency circuits, power supplies, electric motors and many other applications.
13.06.2023

Rf-Nano V3.0 micro USB Card Review
RF-Nano V3.0 is a compact microcontroller board with an integrated nRF24L01 RF transceiver module. This review explores its features and applications. Learn about its compatibility with Arduino Nano and the RF24 library. Discover its technical specifications, including the microcontroller, wireless capabilities, voltage, memory, and more. Find out about the nRF24L01 module and its role in wireless communication. Get sample project code for using RF-Nano V3.0 as a receiver and transmitter. Explore the possibilities of wireless sensor networks, remote control systems, and RF-based projects with RF-Nano.
14.06.2023

ESP32-S3-EYE: The Best ESP32-S3 Board for Arduino IDE Users in 2025
ESP32-S3-EYE: 30-second Arduino IDE setup, genuine 2 MP camera, built-in microphone & air quality sensor.
24.11.2025

Best Powerbank 2026 – Comparison of 10 Models Worldwide (Global Guide)
2026’s best powerbanks: Anker Prime 250W, Baseus Blade 120W, Ugreen 145W & more! Global comparison, prices, and specs of the year’s top models.
25.11.2025

Portable Digital Radio Bluetooth 5.0 Stereo
Portable Digital Radio Bluetooth 5.0 Stereo is a multi-functional radio that offers excellent sound experience in your home, office, travel and outdoor areas. Beyond DAB, AM and FM broadcasting, it offers the freedom of wireless connection with CD quality stereo sound, DAB program picture display and Bluetooth compatible 5.0 technology. The 2.4 inch LCD screen displays text and pictures clearly.
04.08.2023

HeiPoe MD-3028 Gold-Metal Detector
Discover the secrets of the past with the HeiPoe MD-3028 Gold-Metal Detector! Detect precious metals with precision. Excellent experience with LCD display, different operating modes and long battery life
18.08.2023

AA Tech ADS-3072B Digital Oscilloscope Review
AA Tech ADS-3072B Digital Oscilloscope: 70 MHz bandwidth, 2 Mpts recording length, fast sampling.
23.08.2023

433 MHz 4-Channel Wireless Transceiver
Discover the affordable and widely used wireless transceiver product. Ideal for home automation, security, industrial control and more.
25.08.2023

Create Your Own FM Radio
Create your own FM radio! FM Radio DIY Kit, featured with simple assembly
30.08.2023

Tuya WiFi Garage Door Opener
Control your home doors intelligently with Tuya WiFi garage door opener.
04.09.2023

FNIRSI DPOX180H Handheld Dual Channel Digital Oscilloscope
FNIRSI DPOX180H is a powerful handheld oscilloscope with 180MHz bandwidth and signal generator.
04.09.2023

ESP32 WROOM-32 Development Board
ESP32 WROOM-32 development board is a development circuit with wide application potential
14.09.2023

8 Channel WiFi Controlled Relay Card: Ideal for Home Automations
Ideal for managing home automation: 8-channel WiFi controlled relay board. Easy remote control, wide development options.
15.09.2023

Smart Watches Smart Times
Smart watches are everywhere in our daily life.
26.12.2022

ESP32-C3FH4: Ultra-Low Power Consumption WiFi and Bluetooth Microcontroller Chip
Technical information and Arduino code example about ESP32-C3FH4. An ideal chip for your IoT projects with low power consumption, WiFi and Bluetooth
18.09.2023

STM32H573I-DK: Discovery Kit with STM32H573II Microcontroller
STM32H573I-DK is a comprehensive exploration and development kit based on the advanced Arm® Cortex®-M33 core STM32H573IIK3Q microcontroller.
21.09.2023

DIY Experience: AT89C2051 LED Digital 4 Bit Electronic Clock DIY Kit
Step into the world of electronics with the AT89C2051 LED Digital Clock DIY Kit! Suitable for precision watch making.
27.09.2023

Samsung Galaxy Tab S7
About Samsung Galaxy Tab S7
23.01.2023

Air Quality Detector
The Air Quality Detector 9-in-1 is a great option for monitoring indoor air quality.
06.10.2023